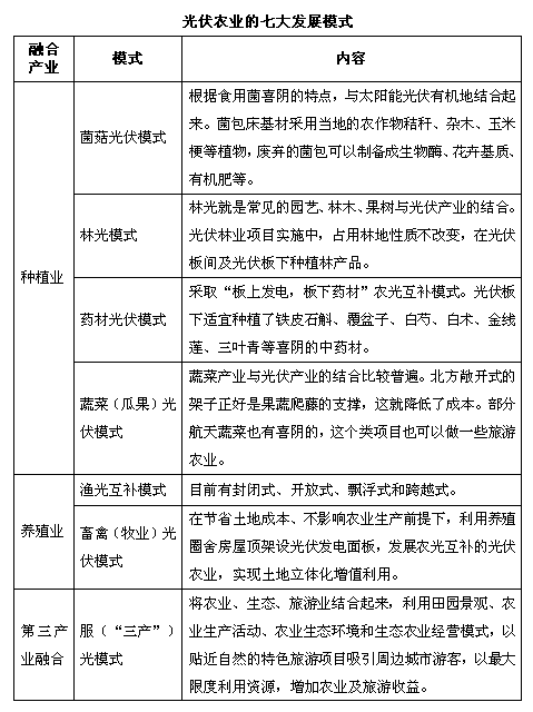
光伏农业的发展模式
菌菇光伏模式案例
地点:河北省平泉县
生产原理:根据光伏发电要阳光、食用菌生长要遮光的原理,将光伏电站和食用菌种植大棚组合,在不改变和不破坏土质的情况下,提高土地的利用率,实现发电和收菇的综合叠加效益。
发展模式:采用产业大户带动、贫困户入股、分散经营、自主管理、统一技术销售的扶贫园区模式。
概况:河北省平泉县是全国有名的“食用菌之乡”,在大力发展食用菌的同时,积极探索光伏产业与食用菌种植的结合,实现“一地两用”。平泉县的设施农业光伏发电项目位于黄土梁子镇,2015年,在黄土梁子镇梁后村建设成30兆瓦的设施农业光伏发电项目。该项目占地1236亩,一期已建设施发菌棚40个、生产棚140个,发展香菇150万袋,吸纳70户贫困户入驻,解决200余人就业。
药材光伏模式案例
发展模式:采取“龙头企业+基地+农民专业合作社+农民”等形式
主要品种:灵芝、虫草花、重楼和白芨等11个品种
概况:安龙光伏农业生态产业园由贵州大秦光伏农业科技有限公司投资建设,示范园总规划面积5000亩,分为三期建设,产业园以“新能源、新农村、新农业、新旅游、新生活”为理念进行规划设计。通过利用光伏能源,对大棚进行控光、恒温、保湿,为中药材生长提供了有利的环境。园区以中药材种植基地为载体,创新发展模式,推进光伏与特色中药材种植融合发展。
蔬菜(瓜果)光伏模式案例
工作原理:光伏蔬菜大棚的棚顶安装太阳能薄膜电池板。通过太阳能薄膜电池板吸收太阳光能并将其转换为12V的电能,然后汇集到汇流箱内,再通过逆变器变成380V的工业用电。
推广模式:以“出租”的模式向菜农推广
概况:寿光华天光伏蔬菜大棚示范园通体采用钢结构,在大棚的顶端,太阳能组件和钢化玻璃镶嵌其中。大棚上面安装间隔的太阳能电池板,太阳能电池板跟钢结构拼装在一起,不断的提供清洁能源。日照条件好时,大棚内取暖、灌溉都能用光伏电,阴雨天气就转为电网供电。园区共有17个光伏发电蔬菜大棚,占地180亩,每个光伏发电蔬菜大棚年均发电量约为15万度。按照新能源扶持政策的上网电价,一个光伏蔬菜大棚仅靠发电一年的收益就在15万元到16万元之间。
渔光互补模式案例
地点:湖北鄂州
生产模式:利用鱼塘睡眠或滩涂湿地,支上光伏组件进行发电,形成“上可发电、下可养鱼”模式,既充分利用空间、节约土地资源,又能利用光伏电站调节养殖环境。
养殖品种:集中于喜阴的名特优养殖品种,如沙塘鳢、河蟹、黄颡等喜阴鱼类。
概况:在鄂州市汀祖镇汀祖村结合水产养殖业建设20MWp的光伏发电系统,形成一个光伏产业带动水产业及相关产业发展的示范园区和多功能光伏农业产业基地。该项目年平均可为电网提供电能约1783kWh,大大较少了煤的消耗,大气污染物排放得到控制。项目建成后,原有小池塘养殖方式变为大池塘规模化养殖方式,光伏项目给渔业带来收益约90万元。
服光模式案例
地点:天津市西青区
发展方式:同时进行发电、种植、旅游,实现产业融合发展。
分区:设有茶叶、食用菌、苗木花卉、盆栽蔬菜、特菜等种植区域。
概况:精武镇光伏发电农业科技园项目共建设222个科技大棚,在棚顶架设不同透光率的太阳能电池板,保证太阳能光伏发电和整个温室大棚农作物的采光需求,是光伏新能源、现代农业及生态旅游相结合的新兴特色园区。光伏农业大棚可种植有机农产品、名贵苗木等各类高附加值作物,还能实现反季节种植、精品种植。项目实现年产值约1.16亿元,税收400万元。
光伏产业与农业的结合呈现出四大特点
➁多业态相融合。光伏农业产业园多是采用光伏、农业、旅游相结合的发展模式,是集高效种植、农业科普、休闲观光于一体的新型农业项目;
➂高收益性。光伏农业的主要收益来源包括光伏发电并网、农业种植(养殖)、休闲旅游三个方面,远比单一农业种植收益要高;
➃影响力尚小。光伏农业发展历程尚短,且成本高,还处于探索阶段,在全国还没有形成很大的影响力。
总而言之,光伏农业的发展模式还需进一步的探索和实践,其巨大的经济效益和环境效益必将引领光伏农业成为新的经济热点。







